“多名硕博生实名举报四川大学博导王竹卿”
近日,四川大学机械工程学院博导王竹卿,被多名硕博生实名举报。
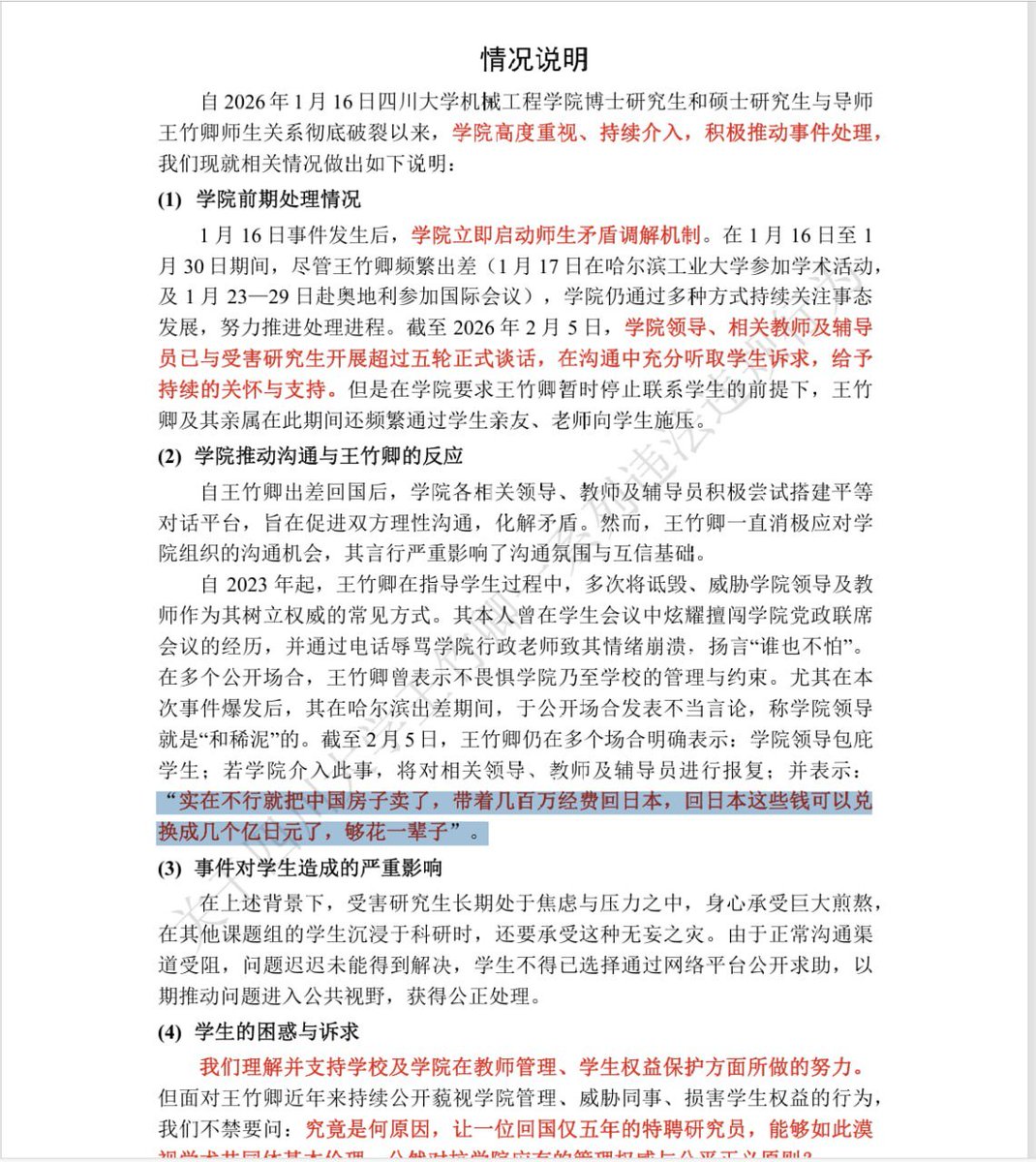
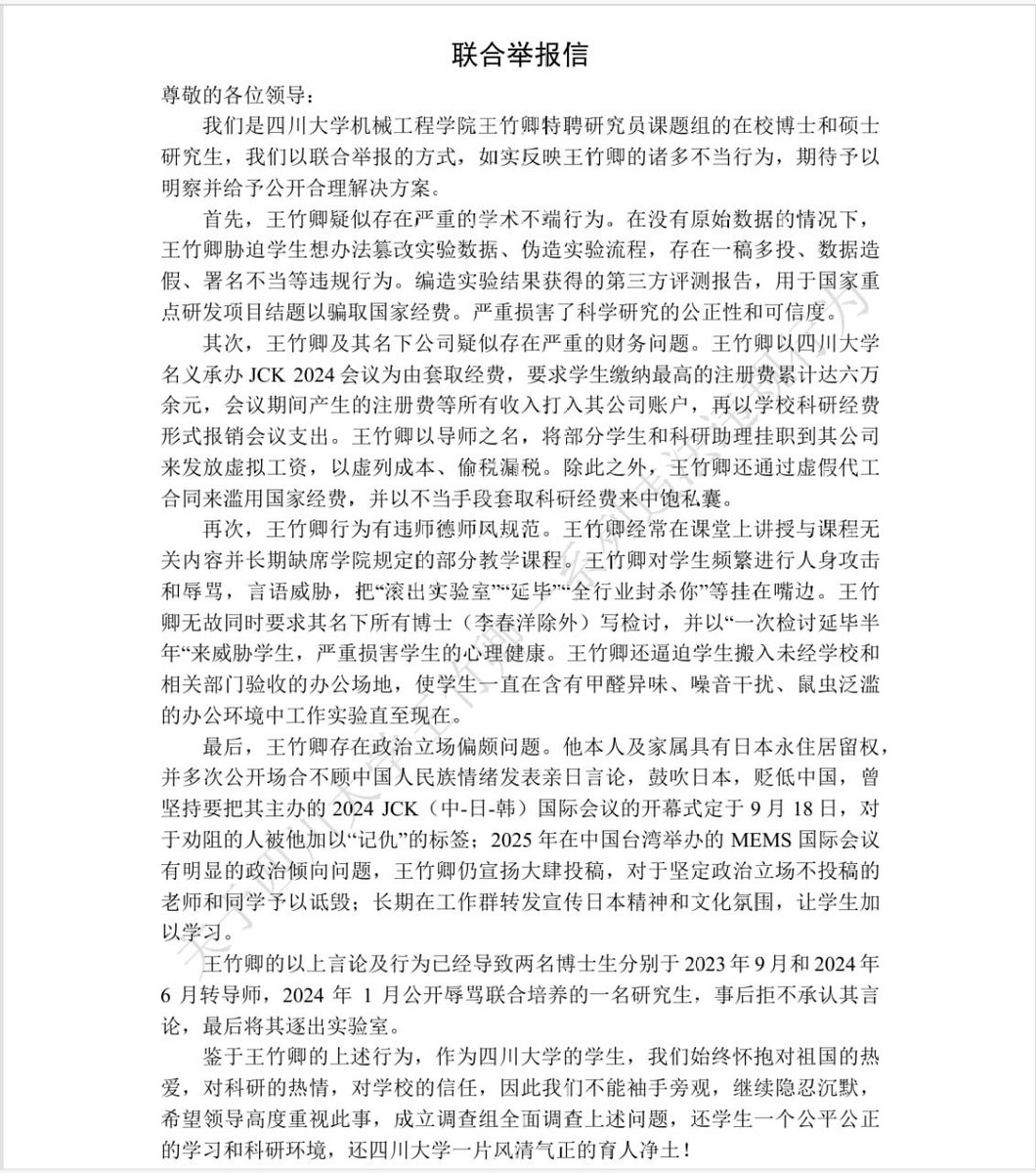
举报内容涉及学术不端、经费侵占、师德失范、政治立场争议等多重问题。举报材料高达83页。
举报内容指控王竹卿学术不端,被指强迫学生伪造实验数据、篡改实验流程,存在一稿多投、数据造假等行为,并利用虚假成果骗取国家重点研发项目经费。
涉嫌通过学术会议套取经费超6万元,将注册费转入个人公司账户;虚列学生工资偷税漏税,滥用国家科研经费。
长期辱骂、威胁学生,以“延毕”要挟,强迫学生在未验收的甲醛超标、鼠虫泛滥的办公环境中工作,导致学生出现心理问题。
举报材料还指出王竹卿的政治立场问题,材料称王竹卿在敏感日期(如9月18日)安排国际会议开幕式,宣扬亲日言论,并施压学生参与涉台问题会议。
在中国传统的学术生态中,导师掌握着学生“生杀予夺”的大权,论文、毕业、前途等无一不系于其之手。学生往往处于弱势地位,面对不公现象、不当行为,大多选择无奈隐忍。
点击图片查看原图
点击图片查看原图
点击图片查看原图
点击图片查看原图