#赛博信访局
网友投稿:阿里控股的淘票票欺压地方电影院春节排淘票票发行的电影必须超过30%+更换淘票票指定售票系统,否则停止电影密钥的提供,涉嫌霸王条款。
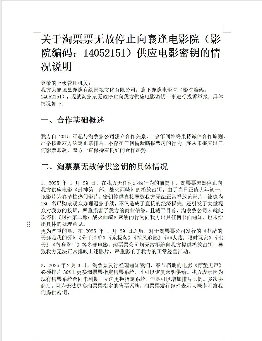
网传山西长治市襄垣县襄逢电影院的情况说明中:指控淘票票平台2026年2月3日,淘票票发行经理通知电影院:
春节档期淘票票参与发行的电影《惊蛰无声》必须排片30%+更换淘票票指定售票系统,才给电影密钥。 电影院虽把《惊蛰无声》排片超过30%,但因为原先售票系统合同未到期,无法满足淘票票更换购票系统的要求,导致淘票票不给电影密钥。电影院将会退还观众预购的电影票,并且会接到大量观众投诉,承受无故的损失。
根据此情况说明以及以往网上新闻报道,淘票票利用其平台票务影响力,以往多次欺压地方电影院,要求其提高排片比例,2025年1月29日,对襄逢电影院无故不提供《封神第二部:战火西岐》密钥,2025年1月29日,无故不提供《苍茫的天涯是我的爱》《分手清单》《东极岛》等淘票票发行的电影密钥。
这家襄逢电影院是家县城小影院,远非万达、金逸这些大院线可以直接硬钢淘票票,如今国内90%以上的电影票都是网络出售,淘票票和猫眼作为垄断国内售票市场的两大巨头,小影院根本无力抗争。而在这几年电影总票房持续走弱的背景下,小影院的生存则越来越艰难。
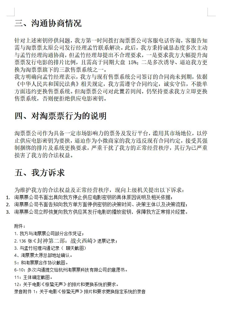
图1和图2是襄逢电影院的情况说明,图3是襄逢电影院在山西影院群的微信发言截图,图4是襄逢电影院春节的排片表。
点击图片查看原图
点击图片查看原图
点击图片查看原图
点击图片查看原图