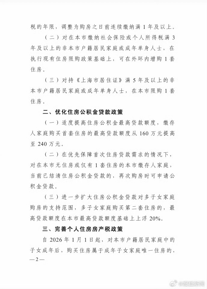
上海进一步优化住房限购政策:非沪籍购房社保年限缩短至1年
2月25日,上海市住房城乡建设管理委等五部门联合发布《关于进一步优化调整本市房地产政策的通知》,宣布进一步调减住房限购政策。新政将于2月26日起施行。
根据《通知》,非本市户籍居民家庭或成年单身人士在上海购买外环内住房时,所需缴纳社会保险或个人所得税的年限由此前更长时间要求,调整为购房之日前连续缴纳满1年及以上即可。
政策同时明确,在上海连续缴纳社保或个税满1年的非沪籍居民家庭或成年单身人士,在外环外购房不设套数限制,在外环内则限购1套住房;若连续缴纳社保或个税满3年及以上,则可在外环内限购2套住房。
此外,新政还规定,持有《上海市居住证》满5年及以上的非沪籍居民家庭或成年单身人士,可在全市范围内限购1套住房,无需再提供社保或个税缴纳证明。
点击图片查看原图
点击图片查看原图
点击图片查看原图