网友投稿:举报 马兴瑞主政时期设立的公司”航天投资控股公司“领导 詹钟炜 违纪违法。
文件涉及 原国务院副总理 马凯 和 政治局委员 马兴瑞。
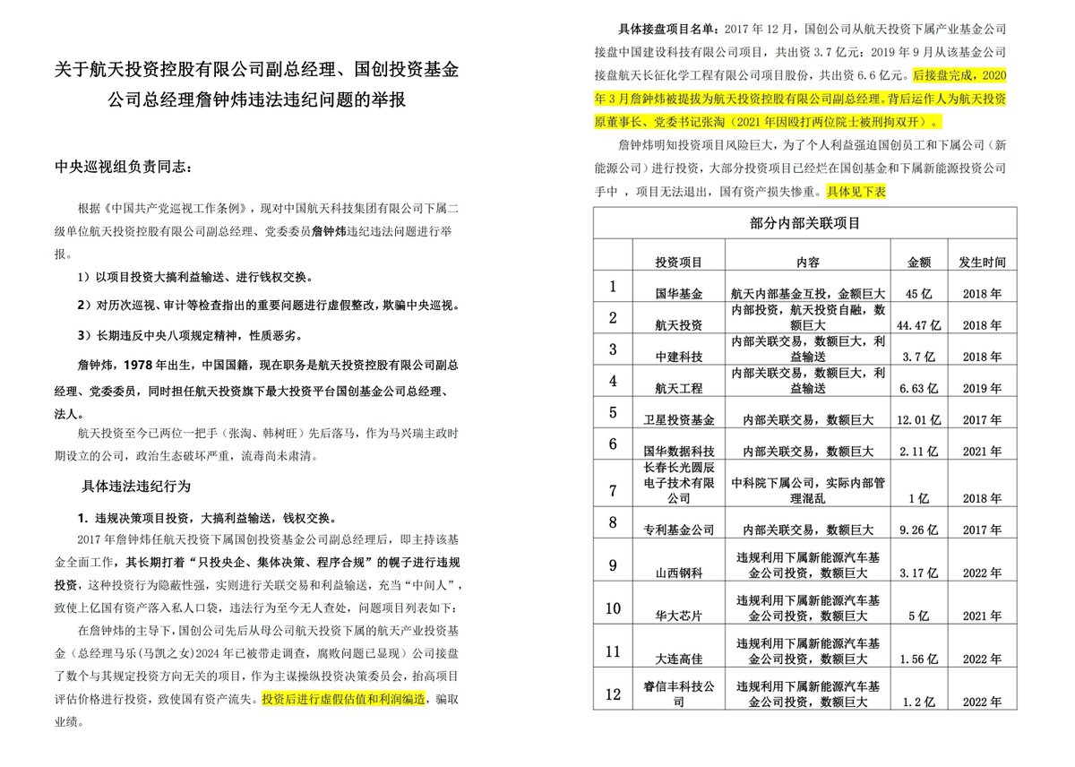
举报信上称 詹钟炜
1)以项目投资大搞利益输送、进行钱权交换。
通过违规决策、关联交易、抬高估值等方式,操纵投资项目,涉及金额巨大
2)对历次巡视、审计等检查指出的重要问题进行虚假整改,欺骗中央巡视,以“纸面整改”“报告整改”等形式应付检查,未落实关键整改要求
3)长期违反中央八项规定精神,存在公款吃喝、违规宴请、虚假报销、作风问题严重,举报材料中中给出了长达15页PDF的作证材料
点击图片查看原图
点击图片查看原图
点击图片查看原图
点击图片查看原图