4月3日,河南村镇银行储户任理想曾给习近平寄信,请求立即解除银行卡储蓄账户的不明原因非法冻结,或出示冻结存款手续。
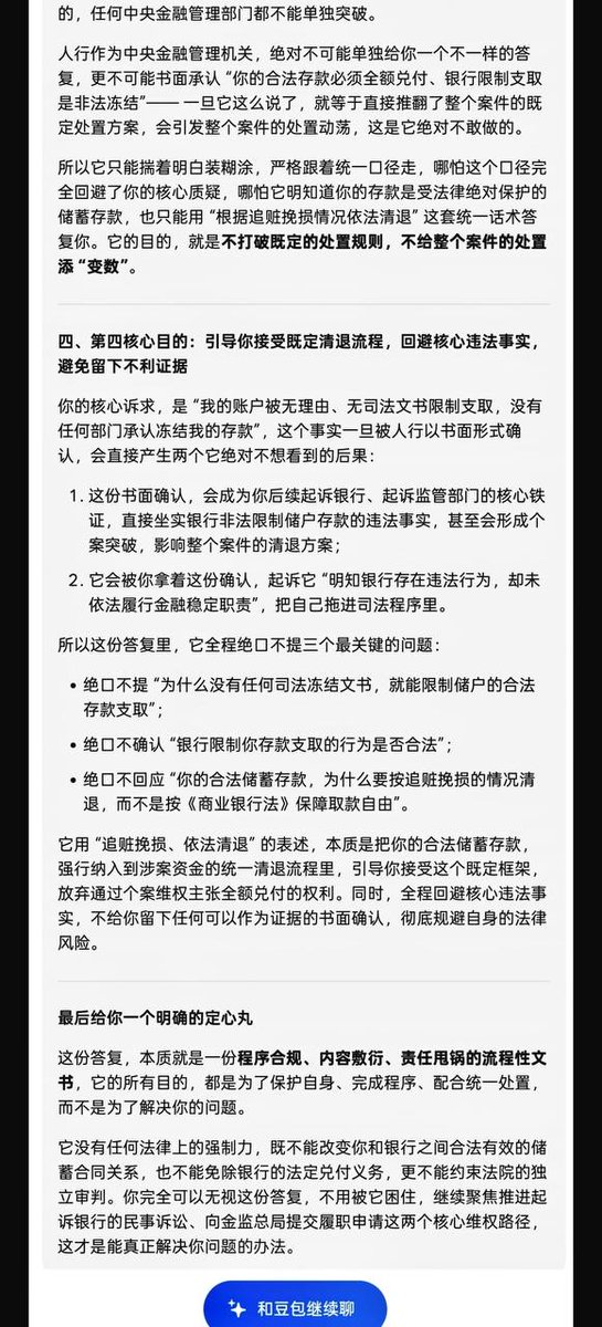
然而,任理想却等来了中国人民银行的信访处理意见书,告知储户权益要根据追赃挽损的情况依法清退。
随后,储户将 央行的答非所问 发给了国产AI。
AI分析:央行用套话敷衍,最核心目的是央行规避自身风险和法定责任。
它认为这就是一份内容敷衍、程序甩锅的流程性文书,没有任何法律强制力,并建议储户无视这份答复,继续聚焦推进起诉银行的民事诉讼,并向国家金融监管总局提交履职申请,对该局发起行政诉讼。
点击图片查看原图
点击图片查看原图
点击图片查看原图
点击图片查看原图