【中国断网级“清剿”来临:多部门雷霆阻断跨境网络,数字铁幕实质性收拢】网传多份文件显示,自2026年4月起,中国官方正以前所未有的力度协同整顿跨境网络访问。从工信部的顶层部署、网信办的政治定调,到地方运营商的极端执行,这不再是常规的节点封杀,而是一次旨在从物理和协议层面彻底切断非授权境外连接的“断网级”大清洗。
网传文件显示,本次网络安全专项治理呈现出几个极其严峻的特征:
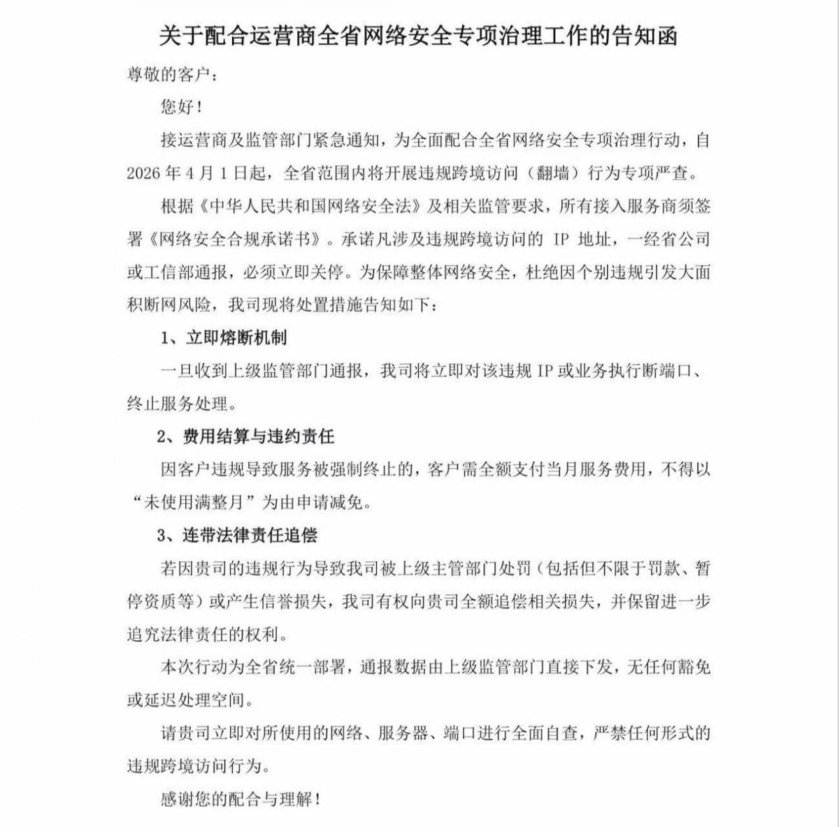
1. 地方执行层面的“零容忍”与极限施压
根据省市级运营商(如陕西电信及其他省公司)下发的紧急告知函,针对违规跨境访问(翻墙)已全面启用“立即熔断机制”。指令极其强硬:即日起全面封禁海外流量(含港澳台),排查一切VPN、代理或上下行流量异常的行为。一旦发现,直接“封禁IP、断端口、停机”。
更严苛的是其惩罚性条款:清退后数据不予保留、已缴费用不退、不提供任何补偿;若因客户“翻墙”导致运营商被通报处罚,运营商将向客户全额追偿损失并追究法律责任。这种将审查成本和法律风险极限转嫁给用户的做法,彻底打破了以往的模糊空间。
2. 掐断企业与机构的“灰度通道”
工信部信息通信管理局于4月7日紧急召集中国电信、移动、联通三大基础电信企业召开专题会议。会议明确将矛头对准了“跨境数据专线违规连接互联网”。这意味着,过去许多跨国企业、科研机构或高端技术人员依赖的具有一定灰度空间的数据专线(如IPLC/IEPL等)正面临全面摸排与收编。官方正在底层基础设施上进行“收网”。
3. 极高规格的政治统筹与保密级别
配合技术层面的绞杀,是网信系统的高压政治部署。中央网信办于同期(4月16日)组织召开关于“网络强国”重要思想的闭门理论研讨会。从通知中特别强调“提前20分钟签到、手机放至门口保密柜、不得随意走动”等细节可以看出,这种安保与保密级别凸显了此次网络大整顿背后的最高层意志——阻断不受监管的跨境数据流动,是当前的绝对政治任务。
4. 民间反馈:防火长城(GFW)正全天候发力
纸面上的政策已经迅速转化为物理阻断。多名网友向我们反馈,近期翻墙难度急剧增加,网速变得极度缓慢。不仅常规的“机场”、梯子节点出现大面积、高频次的阻断失效,许多采用最新伪装协议的私人节点也遭到精准阻击。这印证了运营商在收到上级数据后,已经切断了大量海外IP段,并启用了更具侵略性的流量特征识别。
这一系列雷霆动作表明,中国互联网的“局域网化”进程已进入实质性的最后合围阶段。这不仅是对中国普通民众信息获取权利、言论自由的又一次粗暴剥夺,也将对在华跨国企业、学术交流及外贸行业造成不可估量的寒蝉效应。中国人权将持续追踪这一严重压制数字人权的升级态势。
点击图片查看原图
点击图片查看原图
点击图片查看原图
点击图片查看原图