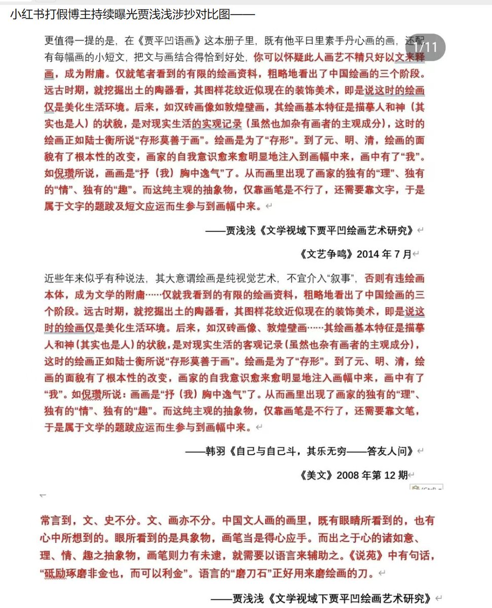
近期,博主“抒情的森林”发帖称,西北大学副教授贾浅浅2014年发表的学术论文《文学视阈下贾平凹绘画艺术研究》与四位不同作者的文章存在相似之处,却未规范标注出处。
另一篇论文中关于贾平凹书法艺术的描述,更是直接复制了父亲贾平凹1994年评价他人书法作品的文字,仅做了个别词语的修改。
贾浅浅父亲贾平凹,生于1952年2月21日,原名贾平娃,当代著名作家,中国作家协会理事、中国作家协会陕西分会副主席。
贾浅浅入职西北大学任副教授以来一直争议不断。她的学术成果多与其父亲有关,比如:贾平凹作品的叙事策略,写给父亲的一封信等。
据悉,贾浅浅早在5年前就被业内和媒体质疑低俗,2021年,贾浅浅数首作品被评价为“屎尿体诗歌”,内容堆砌排泄物,靠凑字数和换行堆砌废话写诗。
更离谱的,是写出这些令人不适作品的贾女士,居然还得了陕西青年文学奖、全国诗歌一等奖,她本人也是陕西省青年文学协会副主席,西北大学文学院副教授,
4月9日,西北大学发布情况通报称,该校已成立工作专班,启动调查程序。
点击图片查看原图
点击图片查看原图
点击图片查看原图
点击图片查看原图