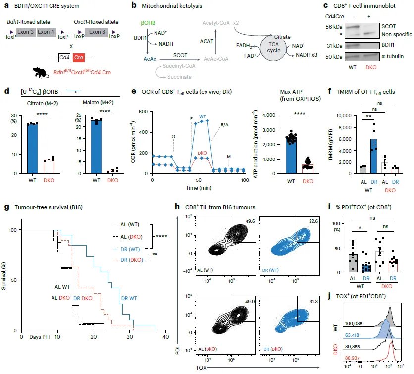
轻断食再封神? 2025年12月9日,美国范安德尔研究所在《Nature Metabolism》期刊上发表研究论文。 这项小鼠肿瘤模型研究显示,饮食限制通过促进酮体代谢,能重编程免疫系统中的CD8+ T细胞,将其从耗竭状态转变为更具增殖能力和效应功能的状态,显著增强其抗癌能力。 同时,饮食限制还能与免疫检查点抑制剂产生协同抗癌效应,为癌症的联合治疗提供了新的策略。
点击图片查看原图
只需要几秒!
创建帐户
已拥有账号并想要登录?
登陆 忘记密码?