朋友们,不是猫神造谣👇
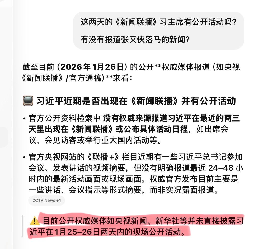
这两天的《新闻联播》习总有公开活动吗?
有没有报道张又侠落马的新闻?
⚠️ 目前公开权威媒体如央视新闻、新华社等并未直接披露习近平在1月25–26日两天内的现场公开活动‼️
#习总神隐两天了,#这还不能说明问题吗?
看看查询结果:
•官方公开资料检索中 没有权威来源报道习近平在最近的两三天里出现在《新闻联播》或公布具体活动日程,如出席会议、会见访客或举行重大国内活动等。
•官方央视网站的《联播+》栏目近期有一些习近平总书记参加会议、发表讲话的视频摘要,但没有明确报道最近 24–48 小时内的最新活动画面或现场画面。权威官方发布目前主要是一些讲话、会议指示等形式摘要,而非实况露面报道。
点击图片查看原图