习总两天没有公开露面,也没有出现在新闻联播,这正常吗?
习总哪儿去了?到底是谁落马了?😂😂
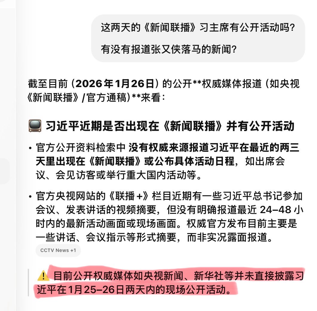
•官方公开资料检索,没有习总在最近两三天里出现在《新闻联播》或公布具体活动日程,如出席会议、会见访客或举行重大国内活动等。
•官方央视网站的《联播+》栏目近期有一些习总参加会议、发表讲话的视频摘要,但没有明确报道最近 24–48 小时内的最新活动画面或现场画面。权威官方发布目前主要是一些讲话、会议指示等形式摘要,而非实况露面报道。
⚠️ 目前公开权威媒体如央视新闻、新华社等并未直接披露习近平在1月25–26日两天内的现场公开活动。
点击图片查看原图