深圳市龙岗区人工智能(机器人)署发布《深圳市龙岗区支持OpenClaw&OPC发展的若干措施(征求意见稿)》:
鼓励推出“龙虾服务区”,免费提供OpenClaw部署服务;对向国际主流社区贡献关键代码、在技能交易平台开发上架龙岗优势产业相关技能包、开发与具身智能设备结合的应用项目的,经认定后给予最高200万元补贴。
支持企业采购或自建OpenClaw解决方案,按不超过项目总投入的40%给予补贴,年度上限200万元;
区内AIGC企业使用国内头部多模态大模型进行AIGC创作生产的,按实际支付的模型调用费用30%给予补贴,上限100万元。
------
征求意见稿全文:
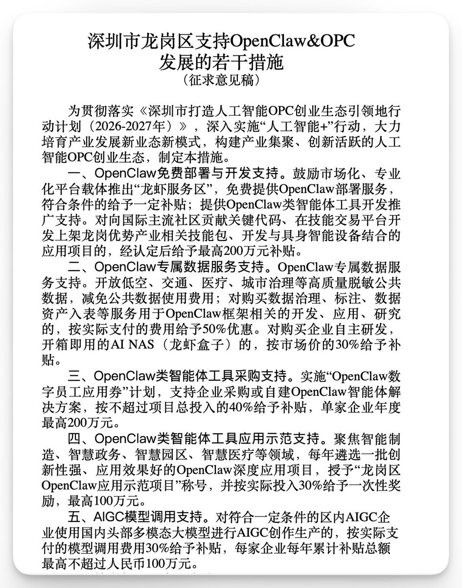
为贯彻落实《深圳市打造人工智能OPC创业生态引领地行动计划(2026-2027年)》,深入实施“人工智能+”行动,大力培育产业发展新业态新模式,构建产业集聚、创新活跃的人工智能OPC创业生态,制定本措施。
一、OpenClaw免费部署与开发支持。鼓励市场化、专业化平台载体推出“龙虾服务区”,免费提供OpenClaw部署服务,符合条件的给予一定补贴;提供OpenClaw类智能体工具开发推广支持。对向国际主流社区贡献关键代码、在技能交易平台开发上架龙岗优势产业相关技能包、开发与具身智能设备结合的应用项目的,经认定后给予最高200万元补贴。
二、OpenClaw专属数据服务支持。OpenClaw专属数据服务支持。开放低空、交通、医疗、城市治理等高质量脱敏公共数据,减免公共数据使用费用;对购买数据治理、标注、数据资产入表等服务用于OpenClaw框架相关的开发、应用、研究的,按实际支付的费用给予50%优惠。对购买企业自主研发,开箱即用的AI NAS(龙虾盒子)的,按市场价的30%给予补贴。
三、OpenClaw类智能体工具采购支持。实施“OpenClaw数字员工应用券”计划,支持企业采购或自建OpenClaw智能体解决方案,按不超过项目总投入的40%给予补贴,单家企业年度最高200万元。
四、OpenClaw类智能体工具应用示范支持。聚焦智能制造、智慧政务、智慧园区、智慧医疗等领域,每年遴选一批创新性强、应用效果好的OpenClaw深度应用项目,授予“龙岗区OpenClaw应用示范项目”称号,并按实际投入30%给予一次性奖励,最高100万元。
五、AIGC模型调用支持。对符合一定条件的区内AIGC企业使用国内头部多模态大模型进行AIGC创作生产的,按实际支付的模型调用费用30%给予补贴,每家企业每年累计补贴总额最高不超过人民币100万元。
六、算力与场景应用支持。协调智能算力资源,为经认定的OPC社区新入驻企业提供为期三个月的免费算力资源(包括但不限于通用算力、智能算力等)及相关基础技术支持服务。按照技术创新、市场推广、应用成效、发展潜力等维度,每年遴选具有行业引领的示范场景项目,最高按照项目(非政府投资项目)实际投入的50%,给予最高不超过400万元支持。
七、人才与创业空间支持。吸引青年人才落户,对新引进落户龙岗的博士、硕士、本科人才,分档给予最高10万元入户补贴。为新注册或新迁入龙岗的OPC企业提供最长2个月免费住宿,降低人才落地成本。对获得“龙岗区OPC年度人物”评定的优秀OPC创办人或核心人才,按规定给予医疗保障、子女入学、人才住房等相应待遇。落实“一张办公桌、一间办公室、一层办公楼”的乐业办公体系,为OPC企业提供最长18个月办公空间优惠期,降低初创团队落地门槛。支持社会力量参与OPC社区建设,对经认定的OPC社区,按年度给予运营机构最高400万元支持。
八、基金融资支持。用好区科技创新“种子基金”、龙岗云图产业基金及人工智能产业母基金,为科技含量高、创新能力强的种子期OPC项目(重点倾斜青年人才创业项目)提供投融资渠道,符合条件的给予最高1000万元股权投资支持。
九、产品出海支持。依托区企业国际化服务基地,设立OPC“出海服务站”,集成市场拓展、跨境物流、合规咨询等一站式服务,构建从需求感知到产品交付的敏捷闭环。对出海型OPC投保出口信用保险符合条件的,给予一定比例保费支持。
十、赛事奖励支持。对在龙岗区主办的“OPC黑客松”、创新创业大赛等活动中获奖的OPC团队,给予最高50万元奖励支持;对在“龙岗区OPC年度人物评选”活动中获奖的个人,给予最高10万元奖励支持。同一主体按就高不重复原则享受支持。
本措施自2026年X月X日起施行,有效期3年。
点击图片查看原图
点击图片查看原图
点击图片查看原图