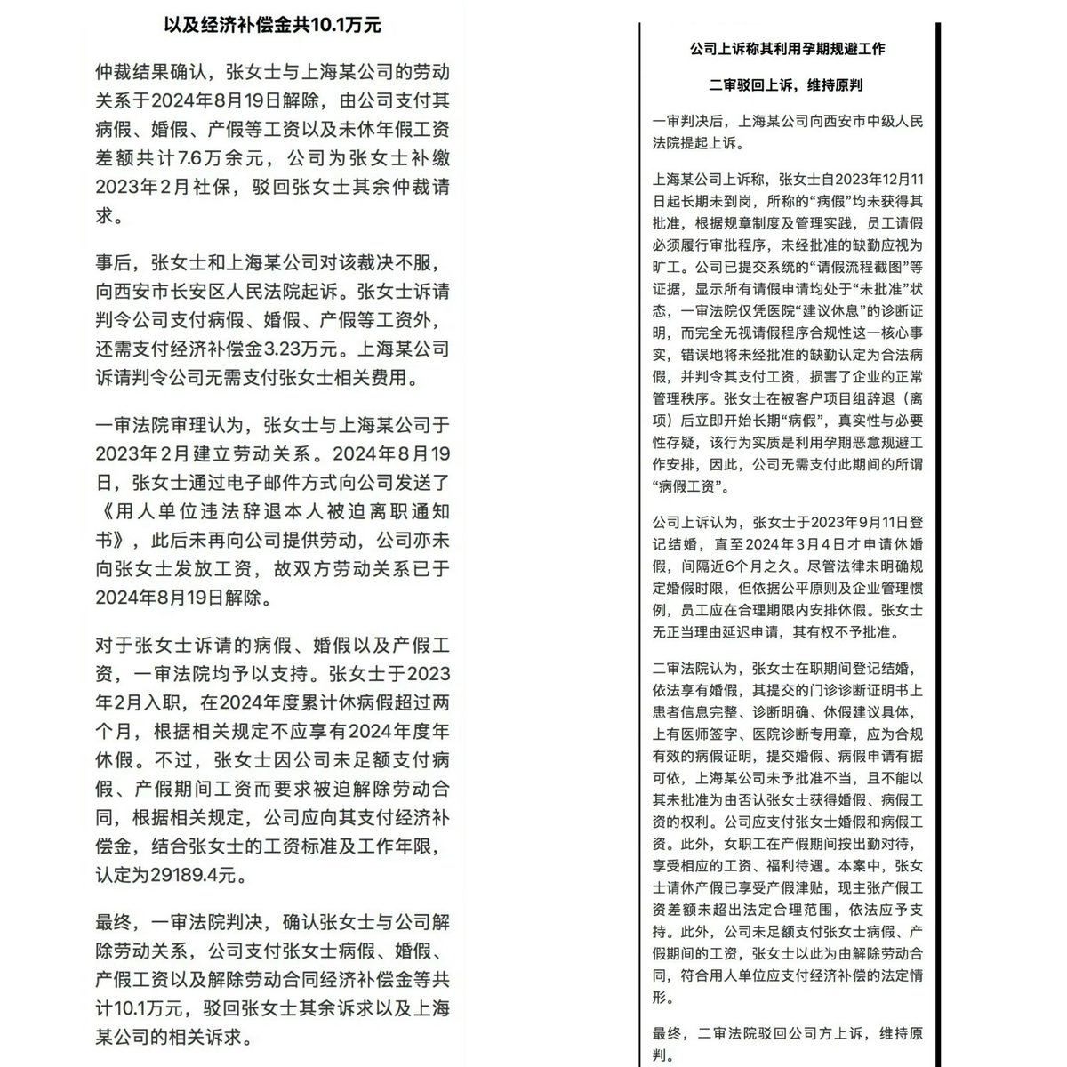
热搜话题:女性入职后即怀孕,请假被拒获赔10万
这个案子你支持谁?
事实时间线其实很清楚:
2023年2月,24岁的张女士入职上海某公司西安分部,月薪1.5万元
2023年9月登记结婚
同年12月9日被诊断为“先兆流产”,随后开始连续申请各种假期
请假情况如下:
病假:2023年12月11日—2024年3月3日,共 84天
婚假:2024年3月4日—2024年3月8日,共 5天
产假:2024年3月11日—2024年8月16日,共 159天
合计:248天
如果按时间线计算:
从入职到第一次请假之前,她在公司一共工作 313天
之后,就是连续 248天不在岗
就是说,张女士在公司一个月,就怀孕了
这不是正常的工作状态,这明显是找公司怀孕来了
从法律角度讲,法院判赔10万,无论是否合理合法
但从现实角度看,这件事恐怕会产生另一个严重后果
猫神相信,很多老板看到这种案例,包括这家公司老板
以后一定会尽量不招未婚女性
惹不起我还躲不起吗?
这才是问题的关键。
猫神认为:
女性孕期福利应该由政府承担
不能把所有压力都压在单个企业身上
个体对企业薅羊毛太狠,钻法律的空子
最终伤害的是所有普通女性
就算你有劳动法保护女性,现实却可能让女性更难找到工作
事实上劳动法也是漏洞百出
以此案为例:
张女士长期拿医院证明来强行请假,公司不同意就起诉
其实大家都知道,在中国弄一个医院证明太简单了
如果有医院🏥证明就可以长期不上班
猫神相信,很多公司会演空城计,没人干活了
所以猫神认为:
这种“入职就怀孕长期请假”的行为
无论是否合法,都不值得鼓励
因为它最终伤害的,一定是更多普通女性的就业机会
让她们就业越来越难
你怎么看这个案子?
支持员工,还是支持企业?
👇
点击图片查看原图
点击图片查看原图
点击图片查看原图