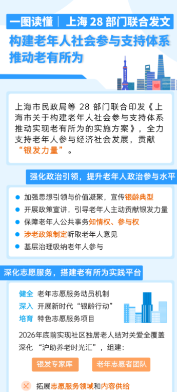
3月19日,上海发布重磅方案:支持老年人就业 《方案》提到:加强思想引领与价值凝聚,宣传银龄典型;开展政策宣讲,引导老年人主动贡献银发力量;基层治理吸纳老年人参与。 健全老年志愿服务动员机制深入;引导老年人参与基层治理,鼓励各类重大赛事和活动开发老年人志愿服务岗位。 开发老年友好岗位,公共就业平台提供信息与技能服务,鼓励返聘退休专业人员。
点击图片查看原图
只需要几秒!
创建帐户
已拥有账号并想要登录?
登陆 忘记密码?